流制型PWM
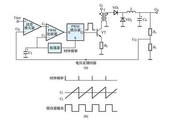
而流控制型PWM就是了制型PWM的缺而展起的,根基成,流控制型PWM就是在制型PWM的根蒂根基上增添了一流反路,成制,如不管路中的照流生了,都邑PWM的占空比整,使得全部路的速度有了很大的升,可以有效改善供的整率,加系不性。
是以今朝卡、主板和源上的PWM供制大部份都是流制型PWM,其比控制型PWM固然在路成上要稍微,整本也更高,可是回供不性和供速度然更重要。然供路的性能也不是有PWM定的,不是你用的PWM控制晶片好就可以有不的供,包MosFET、容、感等成部也一主要。
文章出

我在研究散器和扇的刻往往到PWM,且多辰支持PWM的品比不支PWM的得更高一些。而在主板、卡有源中也提到有PWM制晶片,然於PCPWM已是一很遍及的存在。但是PWM是什?PWM什那主要?我相信很多玩家可能「知其然」都做不到,更「知其所以然」了。此今天的超能教室我就捋一捋於PWM的二三事,看看在PC中仿佛不在,看著有熟但上是很生疏的PWM到底是何方神。


主板上的PWM供制晶片
什是PWM?
PWM的全是Pulse Width Modulation,即度,其本是一位,首要由成部行定,是占空比和率,其中占空比值得是旌旗高平的候量占周期候的百分比,而率代表著PWM旌旗完成一周期的速度,也就是旌旗在凹凸平之的切速度。


片源自National Instruments
掌控遇 版典藏|MINI 60年限量念版
Sponsored by MINI台代署理 德
目前PWM已被普遍利用在各制系中,迥殊是各摹路的制,多不PWM旌旗。可能人人此感迷惑,PWM既然是一位,那怎用在摹路的控制上呢?上PWM很大程度上就是了摹路字化控制而降生的,我妨例申明,一位源的高平5V、低平0V的情形下,假如想要用位源出相於3V的摹旌旗,那我就可以位以PWM占空比60%的式格局行出,也就是一旌旗周期有60%的候出5V,剩下40%的出0V,此只要旌旗周期足短,也就是PWM率足快,那我得一出平接近於5V*60%=3V的信源,就是PWM可以或以位的身份制摹路的主要由。
以往模路的切制常常需要一相大模的路,不但粗笨且功耗都不低。比之下通PWM位制摹路,既可以保精度,又可以有用降低制路的功耗,是以PWM很快就成了今朝一主流的路控制模式,直流、、液系、源等各中我都能看到PWM的身影,在PC上也是如斯,PC主板、卡都用了PWM行供制,散扇也泛利用PWM手,PC源面也少不了PWM的身影。
散扇的PWM手
常的散扇速有,是DC速和PWM速,此中DC速又可以叫做速,就是直接加於扇上的行速控制。而制扇的例有良多,照直接的例就是外接阻行分,例如各扇速用的就是例。不外控制方式也有一很明的弱,那就是由於扇的速未必呈性,例如一把扇的12V,你只它6V其速未必一半,更多的可能是因其至少7V,只加6V的不足而法,是以想要精地制扇的速,直接扇的入常常不是一幻想。


持PWM速的扇都用4pin接口
你的提案台更美好-2020年黑客松名跑
Sponsored by 部中小企
而用PWM制的扇就有上述的,固然道理上,扇所用的PWM速也算是一速,只是其施展出的是「等效」而非「」。由於PWM是由程占空比整出旌旗的平凹凸,是以扇也就只有12V和0V的分,只是通候短有所分歧,就是扇上固然加的是等效6V的,但其上是占空比50%的12V,辰扇就不存在「」的了,且扇速PWM的占空比根基呈性,使得扇速的制得十分。
然了PWM旌旗不是作扇的源使用,而是用扇部的三或MosFET,以此扇的入制,因此持PWM控制的扇除了有供、和接地三根外,有一根外的PWM制。而受PWM制扇速的,有部份主板也在扇接口上到了PWM制模,通PWM控制扇的入,3pin接口的扇也能近乎性的速制。不外置根基上只有中高端主板才享用,真正普及的依然是直接支持PWM制的4pin扇接口。
供路的PWM手
主板、卡和PC源固然是三截然不同的硬,可是就供所用的手倒是大同小,PC源是通各拓架和PWM手市的交出12V、5V、3.3V、-12V等分歧的出,而主板和卡是PC源的供通PWM手改CPU和GPU等晶片所需要的和流,是以今朝主板、卡和PC源基本上都利用了PWM供控制手。


PC源中的PWM制晶片
PWM控制的手放在什硬上都是一的,就是由程制占空比控制「等效」。卡、主板和PC源上的天然也是如斯,只是由於它所的和流的不度要求很高,是以低速的PWM不合用在供控制上。今朝普遍做法是,源的PWM制需要利用不低於20kHz的率,建是使用200kHz或以上的,因越高的率越有益於的速度。


制型PWM
固然用在供上的PWM制比刮扇上的明多,因供路面的大多是定、流的,是以用在供上的PWM制就不但要斟酌的入,要斟酌到入流。供路所用的PWM制大上可以分制型PWM和流制型PWM,前者是由程反路比基和出,然後由程整PWM的占空比不出。路的成照,然用在供路中有一著的瑕玷,那就是由於路中常常存在容和感等元件,流的歧致,於低功耗、低需求的路不大,可是於高功耗和化雄厚的路,制型PWM常常不克不及即刻供的需求,而致使路不定,法正常工作。

文章定位: